Skip to Content
AboutUse Cases

Use Cases

Use Cases
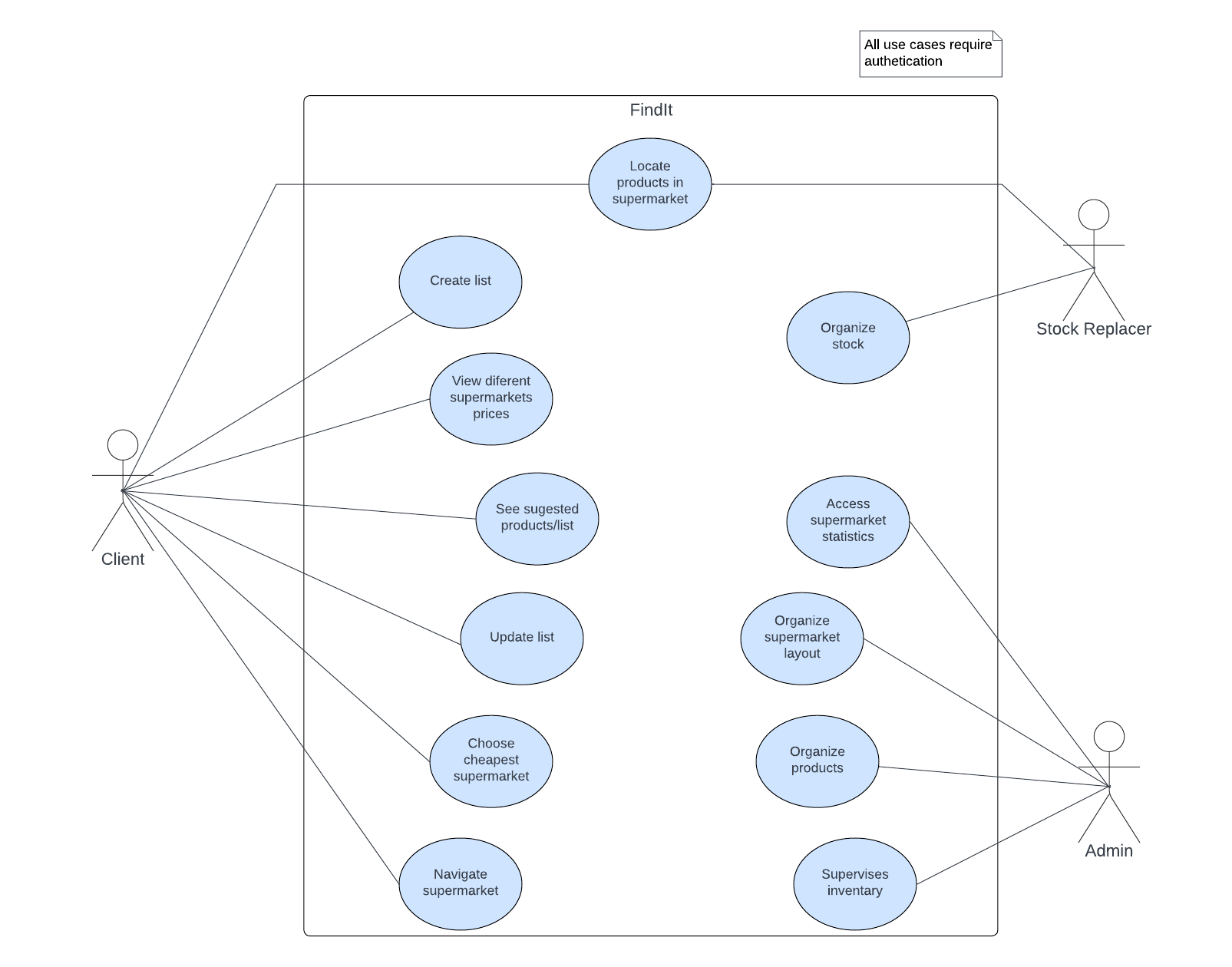
  • As Matilde, I want to create a shopping list.

  • As Matilde, I want to add products manually or through suggestions based on previous purchases.

  • As Matilde, I want to edit, remove, or reorganize products within the shopping list.

  • As Matilde, I want to see a price comparison for my list, suggesting the cheapest supermarket.

  • As Matilde, I want to add products to the list using voice commands or touch in the application.

  • As Matilde, I want to receive relevant product suggestions based on my previous purchases.

  • As Matilde, I want to get directions to the most advantageous supermarket based on my shopping list.

  • As Matilde, I want to see the most efficient path inside the store to collect the products on my list.

  • As Matilde, I want to have products automatically removed from my list when I approach their location.

  • As Matilde, I want to be guided to the checkout area after collecting all products.

  • As Matilde, I want to search for a product and see its exact location inside the supermarket.

  • As Artur, I want to locate out-of-stock products through the system.

  • As Osvaldo, I want to receive reports on best-selling products, shopping patterns, and customer flows inside the store.

  • As Osvaldo, I want to create and update promotions to attract customers and optimize sales.

Last updated on